长沙城发商业管理有限公司太平街项目 79号商铺招商公告
发布时间:2025-01-16 16:35 打印文件

一、招商单位:长沙城发商业管理有限公司

二、招商位置描述

该商铺位于长沙市天心区太平街,五一路口层,建筑面积即招商面积35

三、资产价值描述

该项目坐落于长沙市老城区,以太平街为主线,北至五一大道,南到解放路,西接卫国街,东到三兴街、三泰街,辐射范围广,为长沙市核心商业区。作为老长沙的形象窗口,太平街是目前长沙城区内明清至民国时期街巷格局和风貌特色保存最完整的街区之一,也是首批国家级旅游休闲街区。

四、商铺区位示意图及现状图

image.png

五、商务条件

1.租赁底价1704/㎡/月(含税),低于此价,报价无效,取消竞价资格;

2.租赁年限:3年;

3.递增方式:第三年递增5%;

4.装修优惠期:1个月;

5.租赁费用缴纳方式:季付;

6.合同履约保证金:3个月租赁费用

7.物业管理:中选人自行负责,不再另行收费。

注:上述第2-7小项为固定商务条件,竞价人仅对第1小项租赁底价进行报价

六、招商简章

1.招商对象:符合业态要求,有先进经营理念,良好经营实力和丰富经营经验的品牌经营者;

2.招商业态小吃、饮品、配套零售等,禁止经营酒吧、烧烤/烤串类、明火重油型餐饮

3.招商方式:现场竞价、价高者得;

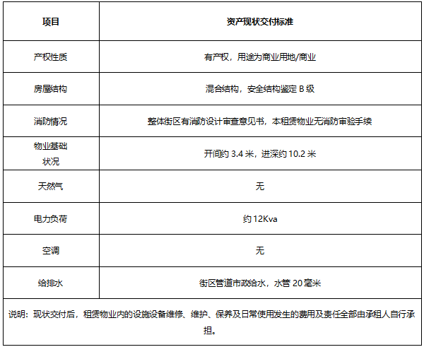
       4.交付方式:现状交付,竞价人已认可资产的现状(包括但不限于该资产本身的国土控规及权证情况、工程物业条件、周边及本身自然地理状况,资产范围内的附属物、添附物、公用设施、配套设施、基础设施等状况,资产周边环境及相邻物业的情况,资产本身法律状况等),现状交付标准见下表:

image.png

5.装修要求:装修使用阻燃材料装修与经营方案要求不得改变和损害建筑外部风貌和内部结构,装修装饰书面方案报政府相关职能部门及我司审批后方可进行装修施工,通过政府相关职能部门及我司验收后方可投入使用;

6.其他相关性说明:超出商铺使用范围需要进行加固的,由承租户自行负责处理,结构检测、加固方案等需报我司审核,通过我司检验后方可投入使用;

7.该商铺按面积35㎡为基准核算租赁价格,竞价人不得对计租面积提出异议及更改;

8.其他招商细则:详见招商文件(太平街138-140号商铺3楼城发商管太平街管理办公室领取)。

、招商公示报名

20251172025121下午17:00截止

八、关于报名有效性的说明

1.缴纳招商资料费并领取招商文件;

2.仔细阅读招商文件,确定报名意向后在招采平台(https://erp.csudgroup.com:9982/)发布的招商公告内点击“我要报名”,登记业态品牌名称、联系人及联系方式;

3.登记成功后在招商公示报名截止日期前,缴纳竞价保证金,以上三步均完成后方视为有效报名。

九、费用缴纳

1.招商资料费:竞价人现场领取招商文件时,应同时缴纳招商资料费200元/套(该费用已包含招商文件制作成本、图纸及我司信息资料价值)。无论是否中选,招商资料费概不退还,且不影响潜在竞价人参与竞价;

2.竞价保证金:竞价人需在报名截止日前以银行转账汇款形式支付竞价保证金10万元至我司账户(202512117:00截止,逾期缴纳或未按要求缴纳竞价保证金的,取消竞价资格)。

竞价保证金账户如下:

  名:长沙城发商业管理有限公司

开户行:兴业银行长沙河西支行   

   号:3682 0010 0100 1338 25

竞价时间及地点

1.竞价时间:2025122日上午9:30(最终以招采平台排期时间为准);

2.竞价地点:长沙市岳麓区枫林三路交通枢纽西中心T2栋25楼长沙城市发展集团有限公司招采交易平台。

十一、招商联系方式

1.联系人张先生13787073747靳先生15974208010;

2.联系地址:太平街138-140号商铺3楼城发商管太平街管理办公室。

十二、投诉及举报联系方式

1.联系部门:泓盈集团党群工作部;

2.电子邮箱地址: jubao@hollwingroup.com;

3.联系电话:0731-82250508;

4.邮政编码:410217;

5.通讯地址:长沙市岳麓区枫林三路49号西中心T1栋写字楼20楼2017室党群工作部。

 

长沙城发商业管理有限公司

                                  2025114