
为提升橘子洲景区服务水平,强化资产资源运营管理,优化游客体验,现拟对橘子洲景区文创冰淇淋(含芝士棒)项目进行公开招商,欢迎符合要求的单位报名参与。
一、招商单位:岳麓山旅游文化开发有限公司
二、项目基本情况
1.项目名称:橘子洲景区文创冰淇淋(含芝士棒)项目。文创冰淇淋(含芝士棒)是以创意设计为核心,深度融合特定文化内涵,以独特的造型、包装或口味设计来体现特定的文化元素或主题,兼具文化审美与食用价值的冰淇淋制品。冰淇淋是以水、乳、糖等为原料,经混合、灭菌、均质、冷却、老化、冻结、硬化等工艺制成的体积膨胀的冷冻制品。
2.项目地点:橘子洲景区全域
3.项目介绍:岳麓山旅游文化开发有限公司(以下简称“岳麓山公司”)以公开招商方式,按照公平、公正、公开和择优的原则,对外招募具备文创冰淇淋(含芝士棒)产品设计、生产、加工、配送、仓储及销售相应资质与经验的品牌产品供应商。中选单位将负责橘子洲景区内文创冰淇淋(含芝士棒)的设计、制作、加工、配送、仓储等工作。
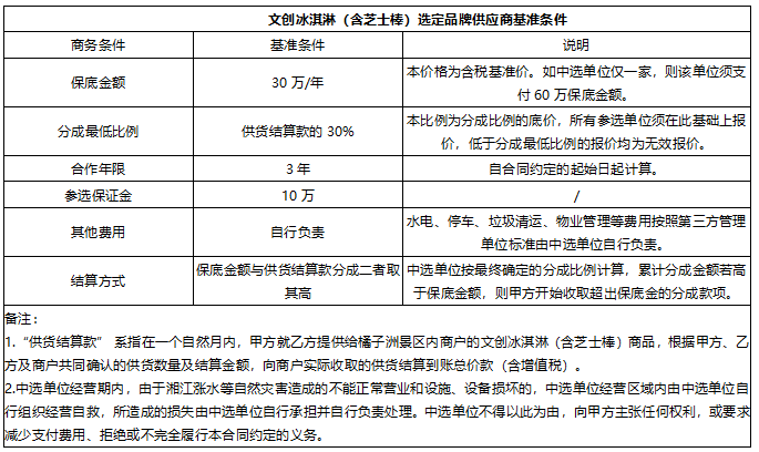
本次招商拟选定2家品牌产品供应商,采取综合评分法进行评审。合作期限为3年,采取保底金额与分成二者取其高的合作模式。中选单位须与岳麓山公司及橘子洲景区内商户签订三方合作协议,岳麓山公司负责统一向景区内商户收取供货结算款项,并据此核算应分成金额。在结算周期届满时,若累计应分成金额低于当年保底金额,则岳麓山公司按保底金额收取;若累计应分成金额高于当年保底金额,则岳麓山公司按累计供货结算款的分成金额收取。具体费用结算模式及供货安排等事项详见附件2。
三、参加招商单位资格
1.参选单位基本资格条件(提供以下资格证明文件):
(1)在中华人民共和国境内注册的企业法人。
(2)企业需提供营业执照、税务登记证、组织机构代码证三证(三证合一)。
(3)企业经营范围须包含冰淇淋(含芝士棒)设计、生产、加工、配送、仓储及销售等相关业务(提供相关佐证)。
(4)参选单位拥有负责实际运营的生产工厂,须提供相关证明材料,包括不限于:营业执照、物业权属证明或租赁合同、食品生产许可证、食品经营许可证以及反映工厂实际运营情况的现场图片等。
(5)参选单位拥有自有或租赁的仓储冷库,须提供包括不限于物业权属证明或租赁合同等、体现场景与标识的冷库现场图片等作为证明。
(6)参选单位拥有可实际投入运营的自有或租赁冷冻车辆,须提供相关证明材料,包括不限于车辆运输经营许可证(经营范围须符合要求)、车辆权属证明或租赁合同(如适用)、近期的发货单据及结算凭证等。所提供的发货及结算证明中注明的车辆信息应与实际运输车辆信息一致(提供相关佐证)。
(7)依法缴纳税收的证明材料:提供自招商公告发布前一个月起,向前追溯连续12个月连续依法缴纳税收的证明(纳税凭证复印件)。
(8)依法缴纳社会保险费的证明材料:提供自招商公告发布前一个月起,向前追溯连续12个月连续依法缴纳社会保险费的证明(缴费凭证复印件)。
(9)提供2024年度经会计事务所审计的财务报告复印件(至少包括资产负债表、利润表和现金流量表)。
(10)确保经营符合环保及消防相关法律法规,经营产品质量符合《食品安全国家标准》及其他强制性标准。
(11)参选人必须未被列入信用中国网站(www.creditchina.gov.cn)信用记录失信被执行人、重大税收违法案件当事人名单。参选人须提供近三年(2022年—2025年)内在经营活动中没有重大违法记录的书面声明。
(12)不接受联合体参与招商,包括但不限于通过关联企业、代持协议等变相实现联合经营的情形。
(13)企业本体与岳麓山公司不存在经济纠纷、法律诉讼等情况。
(14)参选人及相关联单位(与参选单位存在控股、管理关系,或同一法定代表人、实际控制人的企业)近三年(自提交参选文件截止日前三年,下同)内在与长沙城市发展集团有限公司及其下属公司的经营活动中没有重大失信行为(包括但不限于拒不履行相关义务、恶意拖欠相关款项、招商过程中弄虚作假、招商中选后放弃中选资格等)。
(15)法定代表人或者股东或高管为同一人的不同参选单位,不得同时参与本次招商,仅允许其中一家参选。
(16)参选单位提交的授权代表在本次招商活动中必须具有唯一性,即同一授权代表不得同时代表两家或两家以上的参选单位。
以上由参选单位对照基本资格条件提供资料,资格初审后,评审小组认定以上任何一项不符合要求的,作不合格参选单位处理。
2.参选单位默认接受条件
(1)合同签订后,凡经营涉及的所有行政许可和报批(包括但不限于安全许可、专项资质认证、广告等)由中选单位自行负责。
(2)不得有任何形式的转包、分包,须由参选单位自行负责经营管理。
(3)橘子洲景区内文创芝士棒现有经营项目合同将于2026年1月19日到期,特此说明。
参选单位参与本次招商,即已充分知悉并理解上述情况,已充分了解并评估了因现有合同存在而可能导致的商业风险,并自愿在此情形下参与本次招商。参选单位承诺,非因甲方未履行本公告或后续合同义务,不会就现有合同的存在及到期时间问题,向甲方提出任何形式的索赔、抗辩、追究责任或要求经济补偿。
四、招商商务条件

五、招商方式
1.资格审查:采用资格预审方式。
2.评审方法:综合评分法。
3.评审小组成员由3人组成,开展商务洽谈、综合评分等工作。
六、文件的获取与递交
1.参选单位交纳参选保证金后,凭交款凭证、资格证明文件至岳麓山公司处(长沙市岳麓区先导路湘江时代商务广场A1座17层 邱先生13313658281),通过资格审查后领取招商文件。
2.参选文件递交的时间及评审时间为北京时间2025年10 月27日9时30分,地点为城发集团招采交易平台(湖南省长沙市岳麓区枫林三路西中心T2栋25楼)。请参选单位按格式及装订要求递交参选文件。温馨提示:早高峰期电梯紧张,建议至少提前1小时到达西中心T2栋,避免因迟到导致申请文件无法递交,乘坐1-6号电梯至25层即可(直接按25楼,无需刷卡)。
3.逾期送达的、未送达指定地点的、未按要求密封的、未按要求加写标注的申请文件,一律不予受理。
七、招商保证金
1.递送参选文件前,参选单位须交付参选保证金,否则其参加招商将被拒绝(★)。
2.参选保证金金额为:人民币100000元整(¥拾万元整)。
3.参选保证金需在北京时间2025年10月25日17时前到达专用账户(以银行到账日期时间为准)。参选单位在确认取得中选资格后参选保证金直接转为履约保证金。
4. 参选保证金交纳方式:银行转账,以参选单位自身的名义足额交纳至如下专用账户:
户 名:岳麓山旅游文化开发有限公司
开户银行:长沙银行先导区支行
账 号:8001 1150 6203 010
交纳参选保证金请注明:橘子洲景区文创冰淇淋(含芝士棒)参选保证金(参选单位名称)。
5.参选单位未按要求交纳参选保证金的,作无效参选处理,可能造成的损失由参选单位自行承担。
6.如参选单位取得中选资格,其交纳的参选保证金可在双方签订正式合同后直接转为履约保证金;如参选单位未取得中选资格,岳麓山公司在与取得中选资格人签订合同后15个工作日内无息原路径退还参选保证金。但发生下列任何情况时,岳麓山公司有权不予退还应收保证金:
(1)参选单位在评审开始后单方面撤回或修改申请文件的;
(2)参选单位在取得中选资格后,未在规定期限内签订合同的;
(3)参选单位主动放弃取得中选资格的;
(4)参选单位采用不正当的手段骗取中选资格。
八、招商工作程序
(详情见招商文件)
九、招商结果公告媒介
1.长沙城市发展集团招采交易平台
2.长沙城市发展集团官网
3.岳麓山旅游文化开发有限公司微信公众号
十、监管部门及联系方式
(一)招商单位:岳麓山旅游文化开发有限公司
地 址:长沙市岳麓区先导路湘江时代商务广场A1座17层
联系人:范先生
电 话: 18674830576
(二)监督联系部门
监督部门:长沙城市发展集团有限公司纪检监察室
电 话:0731-88797919
地 址:长沙市岳麓区先导路湘江时代商务广场A1座13A层
邮 箱:cscfjj@163.com