长沙城发商业管理有限公司先导童心Mall负一层105、113号商铺招商公告
发布时间:2025-11-06 09:29 打印文件

一、招商简介

(一)招商单位:长沙城发商业管理有限公司

(二)招商位置描述

先导童心mall位于长沙市天心区贺龙体育馆东广场,商业总建筑面积约2.6万㎡,是贺龙生活广场打造的文化体育主题商场。本次招商铺位为该项目负一层105、113号商铺,招商面积为276.89㎡,现为空置状态。

(三)资产价值描述

项目紧邻城市核心体育地标,距离地铁一、三号线侯家塘站仅约500米,坐拥成熟的交通网络与浓厚的文体氛围。

(四)招商业态定位

商铺拟作为汽车美容、娱乐休闲、配套服务等业态租赁,未经招商人书面审批同意,不得改变经营业态。

(五)商铺现状图及区位示意图

image.png

二、招商要求

(一)招商对象:有先进经营理念,良好经营实力和丰富经营经验的品牌经营者,本次招商竞价不接受联合体参与。

(二)招商方式:公开招商。

(三)评选方法:最高价法。

(四)商务条件:

1.租赁底价: 50元/㎡/月(含税),低于此价,报价无效,取消竞价资格;

2.租赁年限:2年;

3.递增方式:无;

4.装修及经营培育期:1个月;

5.租赁费用缴纳方式:季付;

6.合同履约保证金:2个月租赁费用;

7.物业管理:承租人自行负责,不再另行收费。

注:上述商务条件的第2-7小项为固定商务条件,竞价人仅对第1小项租赁底价进行报价,招商人可视承租方是否存在装修行为,决定是否给予装修及经营培育期。

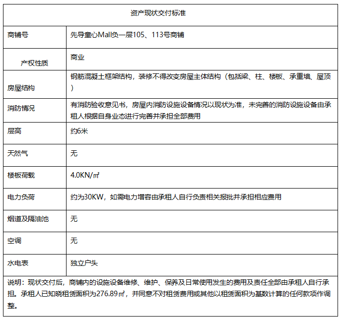
8.交付方式:现状交付,竞价人已认可商铺的现状(包括但不限于该商铺本身的国土控规及权证情况、工程物业条件、周边及本身自然物理状况,商铺范围内的附属物、添附物、公用设施、配套设施、基础设施等状况,商铺周边环境及相邻物业的情况,商铺本身法律状况等),须自行核实商铺合规性,招商人不承担权证及商铺瑕疵责任。交付标准如下:

image.png

(五)其他要求:

1.特别说明:该商铺按面积276.89㎡为基准核算租赁价格,竞价人不得对计租面积提出异议及更改;

2.经营要求:整体租赁,禁止转租、联营、合作等行为。参与竞价的经营业态为合同期内最终业态,经营期间,禁止任何形式的业态变更;

3.其他招商细则:详见招商文件(长沙市天心区新世纪体育文化广场东广场长沙城发商业管理有限公司领取)。

注:参与竞价即视为无条件认可招商人的租赁合同模板及条款。

三、招商报名

(一)报名时间:2025年11月6日至2025年11月10日下午17:00截止,报名后现场领取招商文件,逾期不予受理。

(二)资格要求:公司被“国家企业信用信息公示系统”(网址https://www.gsxt.gov.cn/index.html)列入经营异常名录或严重违法失信企业名单的报名主体不得参与该商铺竞价。曾被“国家企业信用信息公示系统”列入经营异常名录的公司,但在报名截止日前已被移出的,视为符合要求允许参与该商铺竞价。个人报名的,不得为在中国执行信息公开(http://zxgk.court.gov.cn/)中查询属于失信被执行人或限制消费人员。上述要求需在报名时提供相关证明材料,未满足以上前述条件的,不予报名、不得领取招商文件、不得参与竞价。

(三)报名流程:

1.仔细阅读招商文件,确定报名意向后在招采平台(https://erp.csudgroup.com:9982/)发布的招商公告内报名;

2.现场缴纳招商资料费并领取招商文件(招商报名时段的工作日内);

3.登记成功后在招商公示报名截止日期前,缴纳竞价保证金, 以上三步均完成后方视为有效报名。

4.如竞价人承租,其缴纳的竞价保证金可转为租赁合同履约保证金或租赁费用;如竞价人未承租,招商结束后15个工作日内无息退还竞价保证金。但发生下列任何情况时,竞价保证金不予退还:

(1)竞价人在招商报名开始至竞价会议结束期间无正当理由单方面撤回其竞价或修改招商文件的;

(2)竞价人在获得承租资格后10个工作日内未签订租赁合同或未按要求缴纳应缴费用;

(3)主动放弃承租资格的竞价人,竞价保证金不予退还;

(4)竞价人采用不正当的手段骗取承租。

(四)费用缴纳:

1.招商资料费:竞价人现场领取招商文件时,应同时缴纳招商资料费200元/套(该费用已包含招商文件制作成本、图纸及我司信息资料价值)。无论是否获得承租资格,招商资料费概不退还,且不影响潜在竞价人参与竞价;

2.竞价保证金:竞价人需在报名截止日前以银行转账汇款形式支付竞价保证金27700元至我司账户(2025年11月10日17:00截止,逾期缴纳或未按要求缴纳竞价保证金的,取消竞价资格)。竞价保证金账户如下:

户  名:长沙城发商业管理有限公司

开户行:兴业银行长沙河西支行   

账   号:3682 0010 0100 1338 25

(五)竞价文件要求:竞价人应按照招商文件要求编制竞价文件, 由竞价人在招商当天递交至竞价现场进行审核,资料要求如下:

1.公司报名需提交营业执照复印件、法人代表身份证复印件一份(原件备查),若个人报名需提交本人身份证复印件一份(原件备查);

2.竞价保证金缴纳凭证;

3.经营方案一份;

4.招商文件中涉及的其他相关材料。

注:若为公司参与竞价,法定代表人无法参与现场本次竞价的,请提供符合要求的授权委托书及受托人身份证明材料,所有提交资料需加盖公章和骑缝章;若为个人参加竞价需签字并加盖手印。

四、竞价管理办法

1.本次招商采取最高价法,按最终报价高低排序,排名第一竞价人公示后为本商铺承租人;

2.竞价人需无条件响应招商人的招商要求与商务条件;

3.若在竞价现场提交资料中不响应招商要求和商务条件 的,视为取消竞价资格;

4.现场资料审核不足两家符合本商铺招商文件要求的,进行单一性谈判,具体时间由招商人工作人员另行通知。原则上单一性谈判成交商务条件不低于竞价人在竞价现场提交竞价文件中的条件。如仅有一家符合本商铺招商文件要求,在单一性谈判过程中不接受招商文件的商务条件,视为主动放弃承租资格;

5.如第一名放弃,将由第二名替补,若第二名仍主动放弃承租资格则本次招商竞价取消,择日再进行公开招商。主动放弃承租资格的竞价人,所缴纳的竞价保证金不予退还;

6.现场竞价后,招商人将通知所有竞价人竞价结果。

五、招商结果

招商结果在长沙城市发展集团有限公司官网及招采平台进行公示,公示期为24个小时。

六、竞价时间及地点

1.竞价时间:2025年11月11日上午9:30(最终以招采平台排期时间为准);

2.竞价地点:长沙市岳麓区枫林三路交通枢纽西中心T2栋25楼长沙城市发展集团有限公司招采交易平台。

七、招商联系方式

1.联系人:曹女士 18229953541;

2.联系地址:长沙市天心区贺龙体育场童心MALL商场T002号长沙城发商业管理有限公司招商管理部。

八、投诉联系方式

1.联系部门:泓盈集团党群工作部;

2.电子邮箱地址: jubao@hollwingroup.com;

3.联系电话:0731-82250508;

4.邮政编码:410217;

5.通讯地址:长沙市岳麓区枫林三路49号西中心T1栋写字楼20楼2017室党群工作部。

 

长沙城发商业管理有限公司

                                                   2025年11月6日