
一、招商单位:长沙城发商业管理有限公司
二、招商位置描述
1.中隆大厦4-5楼:位于长沙市芙蓉区五一大道800号(原蔡锷中路010号)中隆国际大厦,建筑面积4258.3㎡,其中401号单层建筑面积为2140.3㎡,501号单层建筑面积为2118㎡;
2.海东青三楼302号:位于长沙市开福区芙蓉中路一段466号,项目为海东青大厦商业裙楼三楼302号,建筑面积为862.12㎡。
三、资产价值描述
1.中隆大厦4-5楼:本资产位于长沙市五一商圈核心区域,区位优势明显,交通便利,临近地铁二号线芙蓉广场、五一广场站,周边商业氛围浓厚,人流量大,并毗邻多个商业综合体,距离黄兴路步行街、国金中心等不到1公里。资产产权单位为长沙市城市建设投资开发集团有限公司,产权规划用途为办公,有一次消防合格验收意见书,电力负荷单层约为132KW,无中央空调,后期需自行建设投入;
2.海东青三楼302号:位于长沙市芙蓉路一段466号(松桂园)海东青商业裙楼三楼302号,周边商业氛围浓厚,交通便利。资产产权单位为长沙恒诚业房地产开发有限公司,产权规划用途为商业,有一次消防合格验收意见书,电力负荷约为30KW,无中央空调,后期需自行建设投入。
四、商铺区位示意图及现状图


五、商务条件
(一)租赁底价:
1.中隆大厦4-5楼(资产一):起始租金单价人民币 60 元/㎡/月(含税);
2.海东青三楼302号(资产二):固定租金单价人民币35元/㎡/月(含税);
注:竞选人仅对资产一进行报价,资产一的报价低于租赁底价为无效报价,取消竞选资格。资产二直接按固定租金单价进行计租,视为竞选人无条件接受该租赁单价,竞选人无需对资产二的租赁单价进行报价。
3.租赁业态:资产一:酒店、民宿、培训、休闲娱乐、商务办公等;资产二:酒店、民宿、培训、休闲娱乐、商务办公等。
竞选人必须按照提报的业态进行经营,原则上租赁期限内不允许进行业态变更。
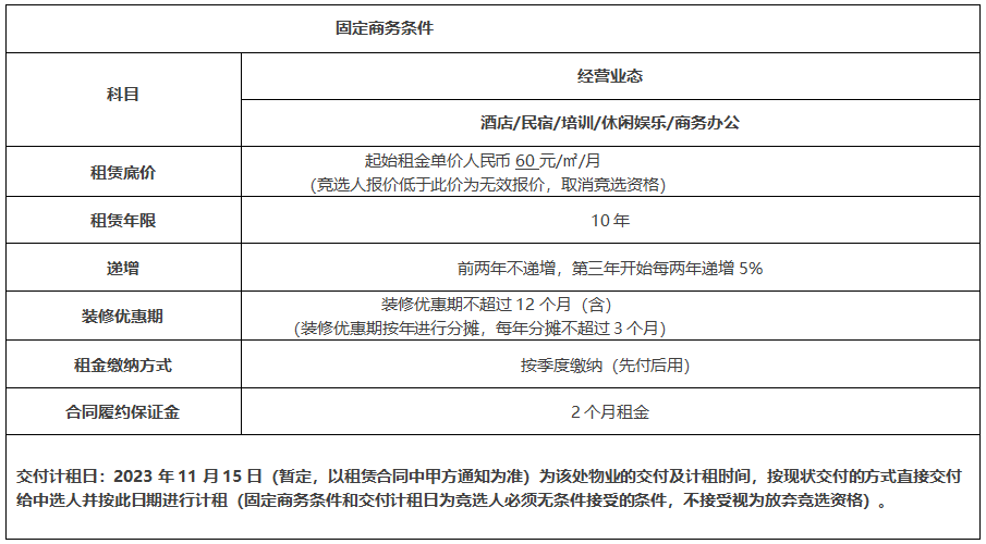
(二)固定商务条件:
1.中隆大厦4-5楼(资产一):

2.海东青三楼302号(资产二):

注:竞选人仅对“(一)租赁底价”下的第1项“资产一”的租赁底价进行报价,同时对第3小项租赁业态进行明确。无需对“(一)租赁底价下的第2项的租赁单价进行报价及“(二)固定商务条件”进行报价,竞价商务条件租赁底价和固定商务条件竞选人必须无条件接受方能符合竞选资格,否则视为竞选人自动放弃竞选资格。
(三)交付方式:按以下标准进行现状交付,中选人需自行取得相关消防验收合格。竞选人已认可资产的现状(包括但不限于该资产本身的国土控规及权证情况、工程物业条件、消防条件、周边及本身自然物理状况,资产范围内的附属物、添附物、公用设施、配套设施、基础设施等状况,资产周边环境及相邻物业的情况,资产本身法律状况等),交付标准详见下表:
1.中隆大厦4-5楼:

2.海东青三楼302号:

(四)其他费用承担
1.物业管理费:中隆大厦4-5楼(资产一)楼目前收费标准为均价3.6元/㎡/月,具体收费标准与物管内容由中选人自行与中隆大厦物业公司湖南恒威物业管理有限公司签订的物业管理合同为准;海东青三楼302号(资产二)目前收费标准为均价3.5元/㎡/月,具体收费标准与物管内容由中选人自行与海东青大厦物业公司长沙天明物业管理有限公司签订的物业管理合同为准;
2.水、电能耗费:按本大厦物业管理标准由中选人与物业公司自行协商缴纳。
(五)交付计租日:2023年【11】月【15】日(暂定,以租赁合同中甲方通知为准)为该处物业的交付及计租时间,按现状直接交付给中选人并按此日期进行计租。如因中选人原因未按时签订租赁合同,则取消本次中选人资格。
注:资产一、资产二整体打包租赁,固定商务条件和交付计租日为竞选人必须无条件接受条件,不接受视为放弃竞选资格。
六、报名资格要求(以下条件需同时满足)
(一)在中华人民共和国境内注册的企业,并依法取得企业营业执照,注册资本金不低于1000万元,且营业执照处于有效期。
(二)报名当日需进行现场验资,验资资金需体现报名主体在报名当日的单一银行账户余额不少于人民币500万元,需提交报名主体与银行账户名称一致的银行账户余额证明(需同时加盖报名主体公章、银行公章或业务章)。同时,报名主体需在招商人的报名现场进行线上验资核查。(验资核查方式为:报名主体携带银行网银U盾在电脑端查验或现场登录手机银行APP进行线上查验)。
(三)“国家企业信用信息公示系统” (网址https://www.gsxt.gov.cn/index.html)网站截图证明未列入经营异常名录或未列入严重违法失信名单。
(四)本项目仅接受独立的公司制法人报名,不接受个人和联合体报名。
七、其他说明
(一)装修要求:鉴于上述项目为框架结构建筑,装修时严禁改变房屋结构。装修进场前须提前向甲方申报并提供全套图纸,待审批通过后方可装修。
(二)禁止转租、分租等行为。
(三)招商方式:现场竞价、价高者得。
(四)特别说明:
1.中隆大厦4-5楼:该项目根据面积4258.3㎡为基准核算租金,竞选人不得对计租面积提出异议及更改;
2.海东青三楼302号:该项目根据面积862.12㎡为基准核算租金,竞选人不得对计租面积提出异议及更改;
3.移交及签约说明:
项目均为现状交付,竞选人需自行实地现场踏勘,招商人不再另行组织统一踏勘;竞选人承诺在报名阶段已现场踏勘,充分了解租赁物业情况,对租赁物业的基础状况、地理位置、周边环境、权证情况、设备设施(包括但不限于电力增容、上下水、楼板荷载、油烟管网、消防设施、结构防水等)、后期可能存在的拆除、加固等均无任何异议;另外,中隆大厦4-5楼项目产权规划用途为办公,如做其他用途可能存在无法办证等不可预见风险,竞选人需知晓了解并无对此无任何异议,自愿承担相应责任、损失和风险;竞选人承诺,若中选后不得以相关权证缺失、物业瑕疵、不可预见风险等为由延迟或拒不履约;
4.竞选人参与本项目招商竞选即视为认可接受招商文件所列租赁合同模板内容,未经招商人同意,中选人不得要求修改;
5.中隆大厦4-5楼及海东青三楼302号租赁合同均不得提前解约,如其中任一资产提前解约则需与其捆绑租赁的另一资产租赁合同应同步解除,中选人(承租人)应并承担相应的违约责任;
6.其他招商细则:详见招商文件(长沙城发商业管理有限公司办公室领取)。
八、招商公示及报名期
2023年10月31至2023年11月6日下午17:00截止。
九、关于报名有效性的说明
1.缴纳招商资料费并领取招商文件(报名期内工作日时段);
2.仔细阅读招商文件,确定报名意向后在招采平台(https://erp.csudgroup.com:9982/)发布的招商公告内点击“我要报名”,登记业态品牌名称、联系人及联系方式;
3.登记成功后在招商公示报名截止日期前,缴纳竞选保证金,以上三步均完成后方视为有效报名。
十、费用缴纳
1.招商资料费:竞选人现场领取招商文件时,应同时缴纳招商资料费200元/套(该费用已包含招商文件制作成本、图纸及我司信息资料价值)。无论是否中选,招商资料费概不退还,且不影响潜在竞选人参与竞价;
2.竞选保证金:竞选人需在报名截止日前以银行转账汇款形式支付竞选保证金50万元至我司账户(2023年11月6日17:00截止,逾期缴纳或未按要求缴纳竞选保证金的,取消竞选资格)。
竞选保证金账户如下:
户 名:长沙城发商业管理有限公司
开户行:兴业银行长沙河西支行
账 号:3682 0010 0100 1338 25
十一、评选时间及地点
1.评选时间:2023年11月7日上午9:30(最终以招采平台排期时间为准);
2.评选地点:长沙市岳麓区枫林三路交通枢纽西中心T2栋25楼长沙城市发展集团有限公司招采交易平台。
十二、招商联系方式
1.联系人:靳先生15974208010;
2.联系地址:长沙市天心区贺龙体育场童心MALL商场T002号长沙城发商业管理有限公司招商管理部。
十三、投诉及举报联系方式
1.联系部门:泓盈集团党群工作部;
2.电子邮箱地址: jubao@hollwingroup.com;
3.联系电话:0731-82250508;
4.邮政编码:410217;
5.通讯地址:长沙市岳麓区枫林三路49号西中心T1栋写字楼20楼2017室党群工作部。
长沙城发商业管理有限公司
2023年10月26日