
一、招商单位:长沙城发商业管理有限公司
二、招商位置描述
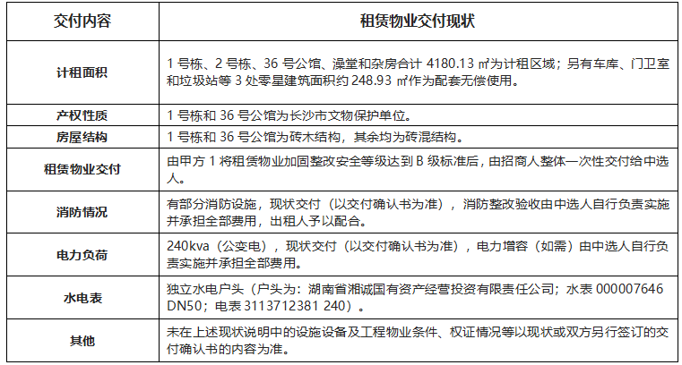
湖南省粮食局苏家巷老院(以下简称:本项目)坐落于长沙市白果园历史文化街区苏家巷内,位于长沙市芙蓉区定王台街道丰泉古井社区苏家巷36号,项目包含1号栋、2号栋及36号公馆、澡堂及杂房资产合计4180.13㎡,另有车库、门卫室、垃圾站等3处零星建筑面积约248.93㎡。

三、资产价值描述
本项目1号栋和36号公馆两处建筑均为长沙市文物保护单位,苏联风格的三层红砖房。项目毗邻程潜公馆、《湘江评论》旧址、国金中心、黄兴路步行街等多个繁荣商业圈,临近地铁1、2号线。
四、项目特别事项披露
1.本项目所有资产交付时间为由出租方完成建筑结构安全加固整改并取得B级房屋结构安全鉴定报告后整体交付(暂定为2024年7月1日,最终以实际交付时间为准);
2.本项目土地性质为行政划拨用地,36号公馆、杂房无产权证。1号栋、2号栋、车库、门卫室、澡堂、垃圾站的产权属于湖南省机关事务管理局,无《建筑工程消防竣工验收合格书》。该项目已获上级政府部门批准用于酒店/民宿使用。若中选人从事酒店/民宿用途时,资产性质(文物保护单位)及权证现状涉及所需办理或变更办理的相关政府许可手续(包括但不限于:规划许可、消防许可、环评许可、从事经营所需的营业证照等一切合法证件),涉及二次消防的相关报批报建手续及改造投入(包括不限于报建手续、加装消防设施及消防楼梯等)均需自行负责并承担相应费用和责任;
3.本项目36号公馆北面(共墙)有独立附属用房由他人使用,未计面积,未在本次招商范围内。
五、项目区位现状图及示意图

六、商务条件
(一)租赁底价:
1.租赁综合单价底价:人民币【47】元/㎡/月(含税);
注:竞选人报价低于租赁综合单价底价或高于租赁综合单价底价一倍以上的报价均为无效报价,取消竞选资格(该项目按面积 4180.13㎡为基准核算租赁价格,竞选人不得对计租面积提出异议及更改。另有3处零星资产面积248.93㎡作为配套无偿使用)。最终租赁综合单价以中选人报价为准。
2.租赁业态:高端酒店/民宿业态进行保护性利用。不得作为重餐饮使用;不得从事有噪声、环境污染等违反法律、法规的行业;竞选人必须按照提报的业态进行经营,未经产权业主书面审批同意,原则上租赁期限内不允许进行经营业态变更或分租、转租。
(二)固定商务条件:

注:竞选人仅对租赁底价进行报价,同时对租赁业态进行明确。竞价商务条件租赁底价和固定商务条件竞选人必须无条件接受方能符合竞选资格,否则视为竞选人自动放弃竞选资格。
(三)其他条件
1.本项目由出租人完成房屋建筑结构加固整改并取得B级建筑结构安全性鉴定报告;
2.物业管理费、水电能耗费等相关承租经营性费用由中选人自行负责;
3.中选人负责本项目消防改造及验收、电力增容等事项,且由中选人负责合规性实施并承担全部费用;
4.中选人按照市级文物保护部门审定的湖南省粮食局苏家巷老院相关的保护性利用规范要求进行经营性装修并承担全部相关费用;
5.中选人在招商竞选环节中提交的经营方案、项目装修改造设计方案等必须要落地实施,并作为租赁合同的附件作为后期履约的依据;
6.项目开业前须满足消防验收、经营合规等规范要求;
7.竞选人参与本项目招商竞选即视为认可接受招商文件及附件中所列全部内容。
(四)交付方式:由出租人完成建筑结构加固整改,安全结构等取得B级房屋结构安全鉴定报告,以整体租赁的方式按以下标准整体交付给中选人,中选人需自行取得相关消防验收合格并承担相关费用。竞选人已认可资产的现状(包括但不限于该资产本身的国土控规及权证情况、工程物业条件、消防条件、周边及本身自然物理状况,资产范围内的附属物、添附物、公用设施、配套设施、基础设施等状况,资产周边环境及相邻物业的情况,资产本身法律状况等),具体标准说明如下:

(五)交付计租日:2024年7月1日(暂定,以招商人通知为准)为该处物业的交付及计租时间,按现状直接交付给中选人并按此日期进行计租。如因中选人主观原因未按时签订租赁合同,则取消本次中选人资格。
七、报名资格要求(以下条件需同时满足)
(一)资格要求(必须同时满足以下要求)
1.在中华人民共和国境内注册的企业,依法取得企业营业执照且处于有效期;注册资本金不低于1000万元;经营范围需包含酒店管理/住宿/住宿服务/民宿/民宿经营等相关的经营范围等;
2.本项目仅接受独立的公司制法人报名,不接受个人、个体工商户和联合体报名;
3.报名时需进行现场验资,验资资金需体现报名主体在报名前5日至报名当日的单一银行账户日均余额不少于人民币1000万元,需提交报名主体与银行账户名称一致的银行账户余额证明(需同时加盖报名主体公章、银行公章或业务章)。同时,报名主体需在招商人的报名现场进行线上验资核查(验资核查方式为:报名主体携带银行网银U盾在电脑端查验或现场登录手机银行APP进行线上查验)。
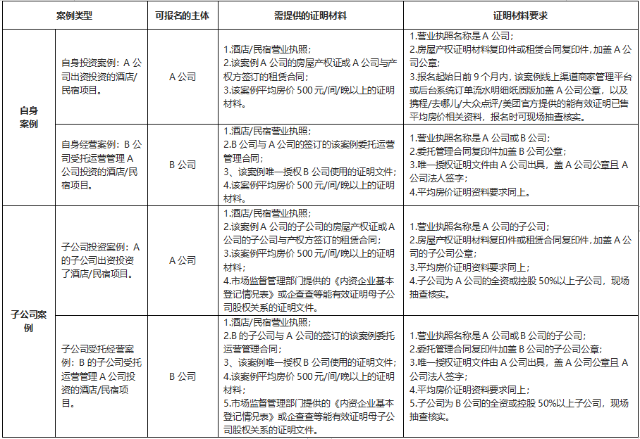
4.报名主体需拥有文物保护单位(市级及以上)改造装修经营案例,或旧房(十年房龄以上)改造装修经营案例,或C级危房(具备危房鉴定资料)项目改造装修经营案例,或景区(含AA级以上)内在营项目案例,以上案例为有效案例,且需提供相关证明材料:
(1)案例需为酒店/民宿经营业态;
(2)案例主体需为报名主体自身或其下属全资、控股50%以上子公司(以下简称子公司)的有效案例,有对应房产证或租赁合同或经营委托合同及证明材料(标准见下文第5点中第(2)点“有效案例类型及证明材料要求”);
(3)文物保护单位改造装修经营案例需提供文保单位证明材料、案例照片、案例营业执照;
(4)旧房改造装修经营案例需提供旧房房龄证明材料、案例照片、案例营业执照;
(5)危房改造案例需提供C级结构安全鉴定报告及改造完成后的B级结构安全鉴定报告,并有案例照片、案例营业执照;
(6)景区内在营项目案例需提供景区范围及资产证明材料、案例照片、案例营业执照。
5.报名主体拥有民宿/酒店投资或经营管理经验,需提供一个投资或经营管理民宿/酒店的案例,且经营案例平均房价500元/间/晚(含)以上,相关要求如下:
(1)报名主体自身或其下属全资、控股50%以上子公司(以下简称子公司)的有效案例,报名时均予认可;
(2)有效案例类型及证明材料要求:

6.被“国家企业信用信息公示系统”(网址https://www.gsxt.gov.cn/index.html)列入经营异常名录或严重违法失信企业名单的,或被“中国政府采购网”(网址http://www.ccgp.gov.cn)列入政府采购违法失信行为记录名单(处罚期限尚未届满的)的报名主体均不得参与本项目竞选。
7.未满足以上前述条件的,不予报名、不得领取招商文件、不得参与竞选。
八、其他说明
(一)装修要求:鉴于上述项目建筑结构与性质,装修需按照市级文物保护部门审定的湖南省粮食局苏家巷老院相关的保护性利用规范要求进行经营性装修并承担全部相关费用,待审批通过后方可装修。
(二)禁止转租、分租等行为。
(三)招商方式:项目招商采取公开招商、综合评审,以评审结果得分最高者确定为中选人的方式。具体招商流程为:报名资格审查—确认报名资格—按要求缴纳竞选保证金—竞选资格前审—竞选现场逐个拆封递交的竞选报价表—按价格排序,在有效报价中取排名前30位竞选人计算报价的中位值—对排名前30位竞选人的竞选报价进行打分并按得分从高到低排名,得分前10位的竞选人获得方案评审资格—对参与竞选的方案进行评审—竞选结果公示—领取中选通知书—签订正式租赁合同,具体规则要求见本文件中的相关说明。
(四)特别说明:
1.项目移交日:2024年7月1日(暂定,以招商人通知为准)为该处物业的移交时间。如中选人因主观原因未按时签约,则取消本次中选人资格;
注:固定商务条件和项目移交日为竞选人必须无条件接受条件,不接受视为放弃竞选资格。
2.最终中选人确认在参与竞选报名阶段就已现场踏勘,充分了解租赁物业情况,对租赁物业的基础状况、地理位置、周边环境、权证情况、设备设施(包括但不限于电力负荷、上下水、楼板荷载、油烟管网、消防设施)等均无任何异议;
3.租赁物业周边为住宅小区,系住宅小区的组成部分,市场经营行为可能存在小区居民投诉、信访、阻工、妨碍经营、诉讼等风险,最终中选人已知晓了解该等情况并对此无任何异议。由最终中选人自行协调与周边居民的关系,并愿自行承担因此造成的损失及风险,并不得就此招商人主张任何形式的赔偿、补偿或追究违约责任;
4.租赁物业之间的院子为小区公共区域,涉及院子内的改造建设、经营使用及周边邻里社区关系协调,相关费用投入、报批报建及协调等由最终中选人自行负责并承担相应费用;
5.竞选人参与本项目招商竞选即视为认可接受招商文件及附件所列全部内容;
6.其他招商细则:详见招商文件(长沙城发商业管理有限公司办公室领取)。
九、招商公示及报名期
(一)报名时间:2023年11月6日-2023年11月26日17:00截止(此时间段的工作日的9:00-17:00)。
(二)报名地址:长沙市天心区劳动路348号新世纪体育文化中心东广场先导贺龙童心Mall-T002号城发商管公司办公室,联系人:秦女士18673154889。
十、关于报名有效性的说明
(一)报名流程及提交资料
1.现场审核报名资格相关资料,包括但不限于公司营业执照、公司基本情况介绍、非法定代表人的经办人员提供法定代表人身份证复印件和经办人员身份证原件及复印件及法定代表人授权委托书、银行账户余额证明、2023年1月-9月税收完税证明、社保单位参保证明、案例证明材料、“国家企业信用信息公示系统”网站截图证明未列入经营异常名录或未列入严重违法失信名单并盖公章、“信用中国”(网址:https://www.creditchina.gov.cn/)信用报告证明,均需查验原件,提交一套加盖公司公章的复印件;
2.报名资料审核通过后,缴纳招商资料费(200元/套,不予退还)并领取招商文件(报名期内工作日时段);
3.仔细阅读招商文件,确定报名意向后在城发集团招采平台(https://erp.csudgroup.com:9982/)发布的招商公告内点击“我要报名”,登记业态品牌名称、联系人及联系方式;
4.登记成功后在招商公示报名截止日期前,缴纳竞选保证金,以上四步均完成后方视为有效报名。
(二)审查保证金:2023年11月27日由招商人对报名递交资料进行前置审查,前置审查仅审查竞选人是否足额缴纳了竞选保证金,以及竞选人提交的经营业态是否属于该资产招商禁止业态范围,并不代表完全确认竞选人的竞选资格,以及竞选人在竞选日现场的所有资料文件均符合竞选要求。对未在报名截止日前在长沙城市发展集团招采平台进行线上报名或未足额缴纳竞选保证金或属于本次招商禁止业态的竞选人,招商人将电话/短信方式通知竞选人的竞选资格初审未通过,无资格参与竞选现场报价资格确认及后续的竞选评审。
(三)按上述要求符合报名资格的竞选人,招商人将电话/短信方式通知竞选人通过前置初审资格。
十一、费用缴纳
(一)招商资料费:竞选人现场领取招商文件时,应同时缴纳招商资料费200元/套(该费用已包含招商文件制作成本、图纸及我司信息资料价值)。无论是否中选,招商资料费概不退还,且不影响潜在竞选人参与竞价。
(二)竞选保证金:竞选人需在报名截止日前以银行转账汇款形式支付竞选保证金50万元至我司账户(2023年11月26日17:00截止,逾期缴纳或未按要求缴纳竞选保证金的,取消竞选资格)。
竞选保证金账户如下:
户 名:长沙城发商业管理有限公司
开户行:兴业银行长沙河西支行
账 号:3682 0010 0100 1338 25
(三)如竞选人中选,其缴纳的50万元竞选保证金,将等额转为租赁合同履约保证金,竞选保证金与合同履约保证金差额需于签订租赁合同时按多退少补原则进行补缴或无息退还。
(四)如竞选人未中选,其缴纳的竞选保证金将在招商人中选公示结束后15个工作日内无息退还。但发生下列任何情况时,将取消竞选或中选资格,并没收竞选保证金:
1.竞选人在招商报名开始至竞选结束期间,无正当理由单方面撤回或修改竞选文件的;
2.中选人在取得中选资格后,未在规定期限内(招商人通知租赁签约后10个工作日内)签订租赁合同或未按要求缴纳履约保证金及首期租金;
3.主动放弃中选资格的竞选人;
4.竞选人采用围标串标、提供虚假资料等不正当的手段参与竞选或骗取中选。
十二、评选时间及地点
(一)评选时间:2023年11月28日上午9:30(暂定,以最终招商人通知时间为准,招商人将对报名竞选人予以提前短信通知)。
(二)评选地点:长沙市岳麓区枫林三路交通枢纽西中心T2栋25楼长沙城市发展集团有限公司招采交易平台。
特别说明:竞选人需提前15分钟进入会场进行签到,在上午9:30前未到达竞选现场及提交竞选资料的,视为竞选人不再参与本次竞选。
十三、招商联系方式
(一)联系人:秦女士18673154889;
(二)联系地址:长沙市天心区贺龙体育场童心MALL商场T002号长沙城发商业管理有限公司招商管理部。
十四、投诉及举报联系方式
(一)联系部门:泓盈集团党群工作部;
(二)电子邮箱地址: jubao@hollwingroup.com;
(三)联系电话:0731-82250508;
(四)邮政编码:410217;
(五)通讯地址:长沙市岳麓区枫林三路49号西中心T1栋写字楼20楼2017室党群工作部。
本次招商最终解释权归招商人所有。
长沙城发商业管理有限公司
2023年11月6日