
一、招商单位:长沙城发商业管理有限公司
二、项目描述:
(一)资产情况:本项目位于万家丽中路及香樟路交汇处,长沙市雨花区曲塘路绿雅园小区2号楼(原长沙市城管大楼办公楼),独栋物业,共7层楼,建筑(租赁)面积为8133.4㎡(不含两间物业用房),配备49个停车位。该项目土地性质为建设出让用地,有竣工验收备案表及一次消防合格验收意见书,未办理产权证,目前由长沙城发商业管理有限公司运营管理。
(二)资产价值点:本项目地处圭塘河商圈,靠近万家丽路及香樟路,毗邻圭塘河风光带,环境优美,区位优势较明显,交通便利,临近地铁5号线、城铁香樟路站。项目周边商业氛围较好,临靠五江天街、溪悦荟、喜盈门范城等商业综合体,客流量较大,区位优势较明显。
(三)资产区位示意图和现状图:

(四)设施、设备情况
1.电梯1台;
2.配电房2台500KVA干式变压器;
3.配备地下停车位49个。需与该项目物业打包整体租赁,并另行支付停车位租赁费用;
4.无燃气预留管道,可自行联系燃气公司开通加装。
三、招商简章:
1.本次招商采用最高价中选的方式,仅对租赁底价进行竞价,价高者得;
2.招商业态:酒店、培训、综合业态;
3.招商对象:有先进经营理念,良好经营实力和丰富经营经验的品牌经营者;
4.租赁方式:整栋租赁;采取固定租金+递增的租赁模式;
5.交付方式:现状交付,客户需自行实地现场踏勘,我司不再另行组织统一踏勘。客户承诺在前期洽谈阶段就已现场踏勘,充分了解租赁物业情况。对租赁物业的基础状况、地理位置、周边环境、权证情况、设备设施(包括但不限于该资产本身的国土控规及权证情况、工程物业条件、消防条件、周边及本身自然物理状况,资产范围内的附属物、添附物、公用设施、配套设施、基础设施、电力负荷、上下水、楼板荷载、油烟管网、消防设施等状况、资产周边环境及相邻物业的情况,资产本身法律状况等)均无任何异议,涉及资产相关的设施设备和经营性资产的运营维护使用等成本均由客户自行承担。
四、申请人资格要求
1.在中华人民共和国境内注册的企业,并依法取得企业营业执照,且营业执照处于有效期;
2.在国家企业信用信息公示系统中未列入严重违法失信企业名单(黑名单)和经营异常名录内,且近三年内的经营活动在系统中无不良记录;
3.本项目仅接受独立的公司制法人报名,不接受个人和联合体报名。
五、招商商务条件
(一)租赁底价
1.酒店/培训/综合业态:起始租金人民币 25 元/㎡/月(竞选人报价低于此价为无效报价,取消竞选资格);
2.租赁业态与品牌:竞选人必须按照竞选方案提报的业态进行经营,原则上合同期限内不允许进行业态变更。
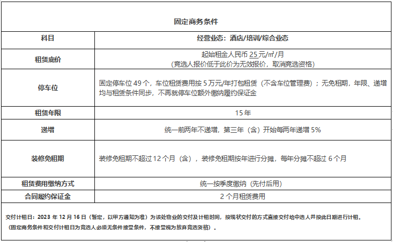
(二)固定商务条件

注:竞选人仅对“第(一)租赁底价”下的第1小项商务条件的租赁底价进行报价,同时对第2小项租赁业态与品牌进行明确。无需对“第(二)固定商务条件”进行报价,竞价商务条件租赁底价和固定商务条件竞选人必须无条件接受方能符合竞选资格,否则视为竞选人自动放弃竞选资格。
(三)交付方式:现状交付;竞选人已认可资产的现状(包括但不限于该资产本身的国土控规及权证情况、工程物业条件、消防条件、周边及本身自然物理状况,资产范围内的附属物、添附物、公用设施、配套设施、基础设施等状况,资产周边环境及相邻物业的情况,资产本身法律状况等),交付标准详见下表:

(四)其他费用承担
1.物业管理费:资产内部物业管理由中选人自行负责,小区整体相关的物业管理范围收费标准由中选人与绿雅园小区物业公司湖南顺湘物业发展有限公司进行协商;
2.水、电能耗费:按绿雅园小区物业管理标准由中选人与小区物业公司湖南顺湘物业发展有限公司进行协商。
(五)交付计租日
2023年 12 月 16 日(暂定,以甲方通知为准)为该处物业的交付及计租时间,按现状交付的方式直接交付给中选人并按此日期进行计租。如中选人因主观原因未按时签约,则取消本次中选人资格。
注:固定商务条件和交付计租日为竞选人必须无条件接受条件,不接受视为放弃竞选资格。
六、招商要求
(一)装修要求:鉴于该项目为钢混结构建筑,装修时严禁改变房屋结构。装修进场前须提前向甲方申报并提供全套图纸,待审批通过后方可装修;
(二)禁止转租、分租等行为;
(三)特别说明:
1.该项目房屋产权单位暂为长沙市城管局,暂未能办理房屋所有权证,暂无土地证。若承接人从事相关用途时,所需办理或变更办理的相关政府许可手续(包括但不限于:规划许可、环评许可、从事经营所需的营业证照等一切合法证件),均需自行解决,费用自理;
2.该项目根据面积8133.4m2为基准核算租金,竞选人不得对计租面积提出异议及更改;
3.移交及签约说明:该项目为现状交付,竞选人需自行实地现场踏勘,我司不再另行组织统一踏勘。竞选人承诺在报名阶段就已现场踏勘,充分了解租赁物业情况。对租赁物业的基础状况、地理位置、周边环境、权证情况、设备设施(包括但不限于电力增容、上下水、楼板荷载、油烟管网、消防设施、结构防水等)、后期可能存在的拆除、加固等均无任何异议。另,项目后围为居民小区,市场经营行为可能存在小区居民投诉等不可预见风险。竞选人需知晓了解并无任何异议,自行承担相应责任。竞选人承诺,若中选后不得以相关权证缺失、物业瑕疵、不可预见风险等为由延迟或拒不履约;
4.竞选人参与竞选即为无条件接受我司租赁合同模板(以我司法务最终水印版为准),在中选后不得进行合同模板的修订变更。
七、招商公示及报名期
1.报名时间:2023年11月27日-2023年11月29日17:00截止,报名时领取招商文件,逾期不候;
2.报名地址及联系人:长沙市天心区劳动路348号新世纪体育文化中心东广场先导贺龙童心Mall-T002号,联系人:秦女士18673154889,杨先生13517402676。
八、关于报名有效性的说明
1.缴纳招商资料费并领取招商文件;
2.仔细阅读招商文件,确定报名意向后在招采平台(https://erp.csudgroup.com:9982/)发布的招商公告内点击“我要报名”,登记业态品牌名称、联系人及联系方式;
3.登记成功后在招商公示报名截止日期前,缴纳竞选保证金,以上三步均完成后方视为有效报名。
4.前置初审:2023年 11 月 30 日9:00-17:00由我司对报名递交资料进行前置审查,审查内容包含:竞选人基本情况(姓名/公司、联系方式、经营业态及品牌)、公司介绍资料。前置审查,仅审查竞选人是否足额缴纳了竞选保证金,以及竞选人提交的经营业态是否属于该商铺招商禁止业态范围,并不代表完全确认竞选人的竞选资格,以及竞选人在竞选日现场的所有资料文件都符合竞选要求。对未足额缴纳竞选保证金或属于本次招商禁止业态的竞选人,我司将电话/短信方式通知竞选人的竞选资格初审未通过,无资格进行现场竞选。
九、费用缴纳
1.招商资料费:竞选人现场领取招商文件时,应同时缴纳招商资料费200元/套(该费用已包含招商文件制作成本、图纸及我司信息资料)。无论是否中选,招商资料费概不退还,且不影响潜在竞选人参与竞选;
2.竞选保证金:竞选人需在报名截止日前以银行转账汇款形式支付竞选保证金50万元至我司账户(2023年11月29日17:00截止,逾期缴纳或未按要求缴纳竞选保证金的,取消竞选资格);
竞选保证金账户如下:
户名:长沙城发商业管理有限公司
开户行:兴业银行长沙河西支行
账号:3682 0010 0100 1338 25
十、评选时间及地点
1.时间:2023年 12 月 1 日上午9:30(暂定,以最终招采平台的通知时间为准,我司将对报名竞选人予以提前通知);
2.地点:长沙市岳麓区枫林三路交通综合枢纽西中心T2栋25楼长沙城市发展集团有限公司招采交易平台。
特别说明:竞选人需提前15分钟进入会场进行签到,超过上午9:30未到达竞选现场及提交竞选资料的,视为竞选人放弃竞选资格不再参与本次竞选。
十一、招商联系方式
1.联系人及联系方式:秦女士 18673154889,杨先生13517402676;
2.联系地址:长沙市天心区贺龙体育场童心MALL商场T002号长沙城发商业管理有限公司招商管理部。
十二、投诉及举报联系方式
1.联系部门:泓盈集团党群工作部;
2.电子邮箱地址:jubao@hollwingroup.com;
3.联系电话:0731-82250508;
4.邮政编码:410217;
5.通讯地址:长沙市岳麓区枫林三路49号西中心T1栋写字楼20楼2017室党群工作部。
长沙城发商业管理有限公司
2023年11月22日