
一、招商人:长沙城发商业管理有限公司
二、招商位置描述
该资产位于岳麓区西湖文化园(咸嘉湖景区)南区,紧邻咸嘉湖1020亩水域及4号车库,交通便利,景色优美;招商区域为整栋,产权面积(即招租面积)为1025.78㎡(注:该项目按招商面积1025.78㎡为基准核算租赁价格,参选人不得对计租面积提出异议及更改);有产权证,有园区整体消防证,无独立消防证;土地性质:划拨用地;产权用途:公园绿地/其他;通水、通电、未通气。
三、资产价值描述
本项目坐落于河西核心地带,北邻长沙市政府,南接洋湖湿地,跨越河流即可抵达繁华的五一商圈,交通网络发达,出行便捷。项目三面环水,背靠风景秀丽的岳麓山,自然环境优越,景色宜人。周边区域开阔,具备良好的私密性。
四、资产相关照片、区位示意图及图纸


五、项目特别事项披露
(一)招商区域外围的改扩建建筑不属于本次招商范围,承租候选人(承租人)不得使用或进行装修投入,否则,由此产生的损失、建筑安全、消防及生产安全责任或导致项目(租赁物业)无法正常经营开业的后果,由承租人自行承担;项目(租赁物业)已办理园区整体消防证,二消由承租人自行办理并承担相应全部费用。
(二)因该招商区域位处岳麓山风景名胜区,承租人应遵照《岳麓山风景名胜区特许经营管理办法》,并服从岳麓山风景名胜区管理局对经营资质、优质服务、日常管理、安全卫生的统一管理,并自行承担自租赁物业交付之日起至交还招商人之日止期间所产生的装修、水、电、网络、燃气、垃圾处理、停车、物业管理费、风景名胜资源有偿使用费等一切与租赁物业使用相关的费用,并按照相关规定及时缴纳。
(三)因本次招商采取固定保底租赁费用加收营业额分成的模式,招商人需要对承租人的营业额进行监管,招商人将在本项目安装营业额监管系统对承租人经营进行监管,若承租人隐匿、篡改、虚报、转移营业收入等违规行为,则每发现一次罚款5000元,发现三次及以上则出租方有权单方解除合同,承租人无条件配合退场。
六、商务条件
(一)租赁模式:固定保底租赁费用加收营业额分成模式
1.租赁价格:固定保底租赁费用单价底价为人民币【65】元/㎡/月,以每1元/月/㎡为单位上浮报价,固定保底租赁费用单价底价以承租人报价为准,报价低于固定保底租赁费用单价底价为无效报价。
2.经营性业态营业额分成比例(固定项):营业额(含税)分成比例为营业额的6%。
注:“营业额”(含税)是指承租人利用该项目从事经营活动所得的(包括但不限于实体店销售及借助或通过互联网销售)未经扣除任何成本、费用及税款等其他支出的总收入额。
(二)其他固定商务条件:以下为固定商务条件,不接受视为主动放弃参选资格:
1.租赁年限:5年(含装修优惠期在内);
2.递增方式:固定保底租赁费用前两年不递增,第三年递增3%,第五年递增5%;
3.装修优惠期:6个月(每年分摊3个月);
4.租赁费用组成及缴纳方式:租赁费用由固定保底租赁费用和营业额分成费用构成,固定保底租赁费用季付(先付后用的原则),分成费用季付(季度结束后10日内付款);
5.合同履约保证金:两个月固定保底租赁费用;
6.物业管理:承租人自行负责。
七、招商简章
(一)招商对象:符合业态要求,有先进经营理念,良好经营实力和丰富经营经验的品牌经营者;
(二)招商业态:办公、展厅等业态经营(资产位于西湖文化园核心位置,为提升西湖文化园的文化调性与景区经营品质,须严格按照业态定位使用物业,严禁利用此物业设立经营私人会所、酒吧、酒店、民宿、纯餐饮等,并必须符合景区相关安全、环保及消防等方面的要求);
(三)招商方式:综合评审,整体租赁,不允许整体转租;
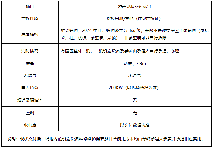
(四)交付方式:现状交付(产权面积外的建筑由承租人自行协调处置,招商人不负责办理合规手续或拆除工作),承租人需自行取得相关消防验收合格证明后方能营业;参选人已认可租赁区域的现状(包括但不限于该资产本身的国土控规及权证情况、工程物业条件、周边及本身自然物理状况,资产范围内的附属物、添附物、公用设施、配套设施、基础设施等状况,资产周边环境及相邻物业的情况,资产本身法律状况等),现状交付标准见下表:

(五)交付计租:2025年1月24日(暂定,最终以正式签订合同中明确的交付计租日为准);
(六)本次招商特别要求(参选人默认接受条件)
1.开放性。所有经营场所须具备对外开放性;所有经营场所的卫生间等设施均对市民免费开放;所有经营须遵守《岳麓山风景名胜区管理条例》的相关规定。
2.行政审批。合同签订后,凡经营涉及的所有行政许可和报批(包括但不限于消防、安全许可、专项资质认证、广告等)由承租人自行负责,招商人及业主单位予以协调。
3.资产移交。按现状移交,承租人不得对建筑五个立面、主体结构进行变更。承租人在参选中提交的经营方案和装修方案必须落地实施。参选人需按经营方案及装修方案执行经营和装修施工,经营方案和装修方案原则上不得进行大面积、大差异的调整,如需进行局部的优化调整需报招商人书面审批同意后方能实施,否则视同承租人构成根本违约,招商人有权单方面解除租赁合同并收回租赁物业,招商人无需向承租人支付任何形式的补偿或赔偿,承租人缴纳的履约保证金不予退还,相关一切损失由承租人自行承担。
4.装修管理。承租人的装修方案(包含排水排污)须呈报业主单位(出租方)、招商人及景区行政管理部门批准,所有外立面装修及室外改造方案以景区审查为准,如招商结果公告公示2个月后未获取批准,业主单位(出租方)有权解除合同;承租人须按业主单位及招商人管理要求完成装修及开业,否则业主单位有权解除合同;承租人委派的设计、装修实施单位需具备相应的资质;装修完毕须取得安全鉴定,通过景区、住建、消防等相关部门综合验收合格后方可使用;承租人在装修过程中严禁破坏房屋内外部主体结构(包括梁、柱、楼板、承重墙、屋顶等),非承重墙可以自行拆除;装饰装修书面方案报政府相关职能部门及招商人审批同意后方可进行装修施工,通过政府职能部门及招商人验收后方可投入使用。
5.招商人提供标准水、电接口;如承租人有增加负荷需求,须符合招商人、业主单位及景区行政管理部门的要求,并自行负责改造及承担费用。水电账户为泓盈城市运营服务集团股份有限公司,采取预缴制。
6.物业租赁区域内,不允许转租,包括但不限于采取联营、投资合营的方式进行经营、联营、合营,若发现有转租及采取联营、投资合营的方式进行经营、联营、合营,则视同承租人构成根本违约,招商人(出租方)有权单方面解除租赁合同并收回租赁物业,招商人及出租方无需向承租人支付任何形式的补偿或赔偿,承租人缴纳的履约保证金不予退还,相关一切损失由承租人自行承担;
7.特别说明:本次招商不接受联合体及自然人参选。
(七)其他招商细则:详见招商文件(长沙市天心区新世纪体育文化广场东广场长沙城发商业管理有限公司领取)。
八、报名资格要求(以下条件需同时满足)
1.在中华人民共和国境内注册的企业,并依法取得企业营业执照,且营业执照处于有效期,注册时间不晚于2024年1月1日,截止报名公示日前注册实缴资本金不低于500万元(含);
2.本项目仅接受独立的公司制法人报名,不接受个人、个体工商户和联合体报名;
3.被“国家企业信用信息公示系统”(网址https://www.gsxt.gov.cn/index.html)列入经营异常名录或严重违法失信企业名单的,或被“中国政府采购网”(网址http://www.ccgp.gov.cn)列入政府采购违法失信行为记录名单(处罚期限尚未届满的)的报名主体不得参与本项目评选。曾被“国家企业信用信息公示系统”列入经营异常名录的,但在报名截止日前已被移出的,视为符合要求允许参与本项目评选;
4.招商报名时招商人会对以上条件进行初步审核,未满足以上前述条件的,不予报名、不得领取招商文件、不得参与评选。
九、招商公示及报名期
2025年1月9日至2025年1月13日下午17:00截止。
十、关于报名有效性的说明
(一)报名流程及提交资料
1.现场审核报名资格相关资料,包括但不限于公司营业执照、公司基本情况介绍、非法定代表人的经办人员提供法定代表人身份证复印件和经办人员身份证原件及复印件及法定代表人授权委托书、“国家企业信用信息公示系统”网站截图证明未列入经营异常名录或未列入严重违法失信名单材料,以上资料均需查验原件,并提交一套加盖公司公章的复印件;
2.报名资料审核通过后,缴纳招商资料费并领取招商文件(报名期内工作日时段);
3.仔细阅读招商文件,确定报名意向后在招采平台(https://erp.csudgroup.com:9982/)发布的招商公告内点击“我要报名”,登记业态品牌名称、联系人及联系方式;
4.登记成功后在招商公示报名截止日期前,缴纳参选保证金,以上三步均完成后方视为有效报名。
(二)审查保证金
2025年1月14日由招商人对报名递交资料进行前置审查,前置审查仅审查参选人是否足额缴纳了参选保证金,以及参选人提交的经营业态是否属于该资产招商禁止业态范围,并不代表完全确认参选人的评审资格,以及参选人在评审日现场的所有资料文件均符合评审要求。对未在报名截止日前在长沙城市发展集团招采平台进行线上报名或未足额缴纳参选保证金或属于本次招商禁止业态的参选人,招商人将电话/短信方式通知资格初审未通过,无资格参与后续的评审。
(三)按上述要求符合报名资格的参选人,招商人将电话/短信方式通知参选人通过前置初审资格。
十一、费用缴纳
1.招商资料费:报名资料审核通过后,填写报名登记表,缴纳招商资料费,领取招商文件。招商资料费200元/套(该费用已包含招商文件制作成本、图纸及招商人信息资料价值),不论是否承租,是否参与,招商资料费概不退还,且不因招商资料收费影响潜在参选人参与本次招商;
2.参选保证金:参选人需在报名截止日前以银行转账汇款形式支付参选保证金20万元至我司账户(2025年1月13日17:00截止,逾期缴纳或未按要求缴纳参选保证金的,取消参选资格)。
参选保证金账户如下:
户 名:长沙城发商业管理有限公司
开户行:兴业银行长沙河西支行
账 号:3682 0010 0100 1338 25
十二、评审时间及地点
1.评审时间:2025年1月15日上午9: 30(最终以招采平台排期时间为准);
2.评审地点:长沙市岳麓区枫林三路交通枢纽西中心T2栋25楼长沙城市发展集团有限公司招采交易平台。
十三、招商联系方式
1.联系人:谢先生15116463191;
2.联系地址:长沙市天心区贺龙体育场童心MALL商场T002号长沙城发商业管理有限公司招商管理部。
十四、投诉及举报联系方式
1.联系部门:泓盈集团党群工作部;
2.电子邮箱地址: jubao@hollwingroup.com;
3.联系电话:0731-82250508;
4.邮政编码:410217;
5.通讯地址:长沙市岳麓区枫林三路49号西中心T1栋写字楼20楼2017室党群工作部。
长沙城发商业管理有限公司
2025年1月7日