Toggle navigation
首页
走进城发
城发简介
管理团队
联系我们
新闻中心
企业公告
工作快讯
媒体报道
建议和提案办理
招商合作
产业政策
片区展示
资产展示
党建与文化
党群工作
清廉城发
企业文化
主题教育
学习贯彻党的二十大精神
人力资源
招采平台
个人中心
退出
网站首页
党建与文化
清廉城发
党建与文化
党群工作
清廉城发
企业文化
主题教育
学习贯彻党的二十大精神
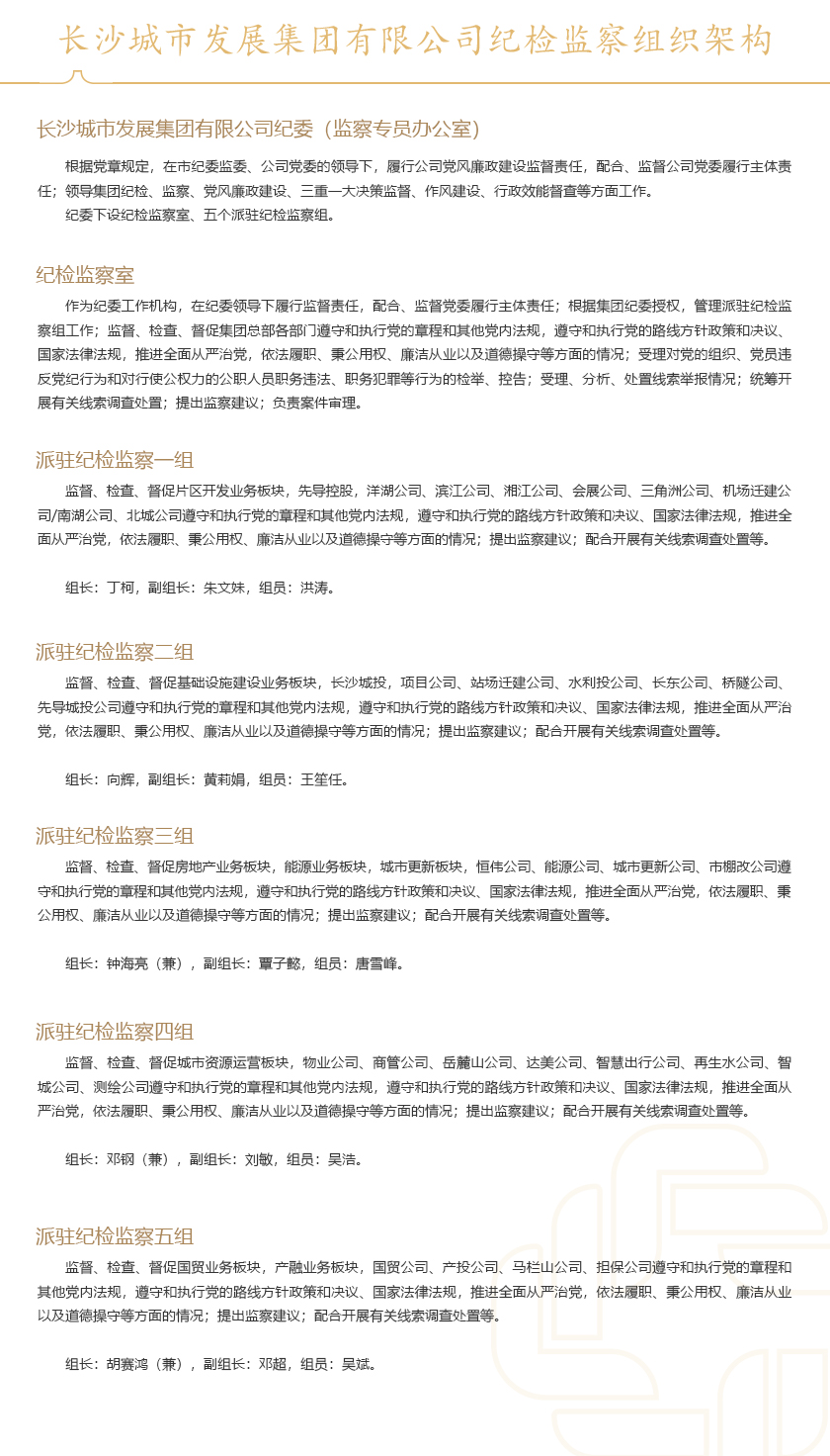
长沙城市发展集团有限公司纪检监察组织架构
发布时间:
2020-09-15 10:21
打印文件
下一篇:
长沙城发集团:把警示教育课堂“搬进”庭审现场