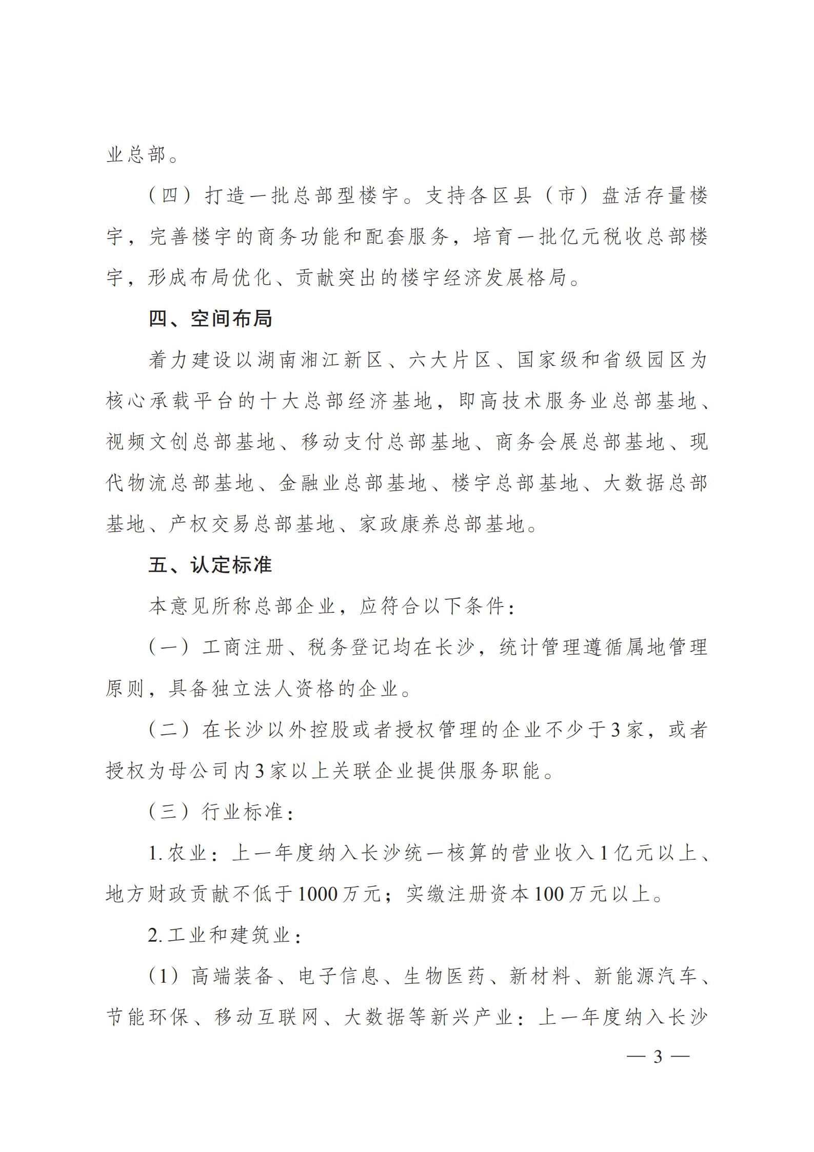
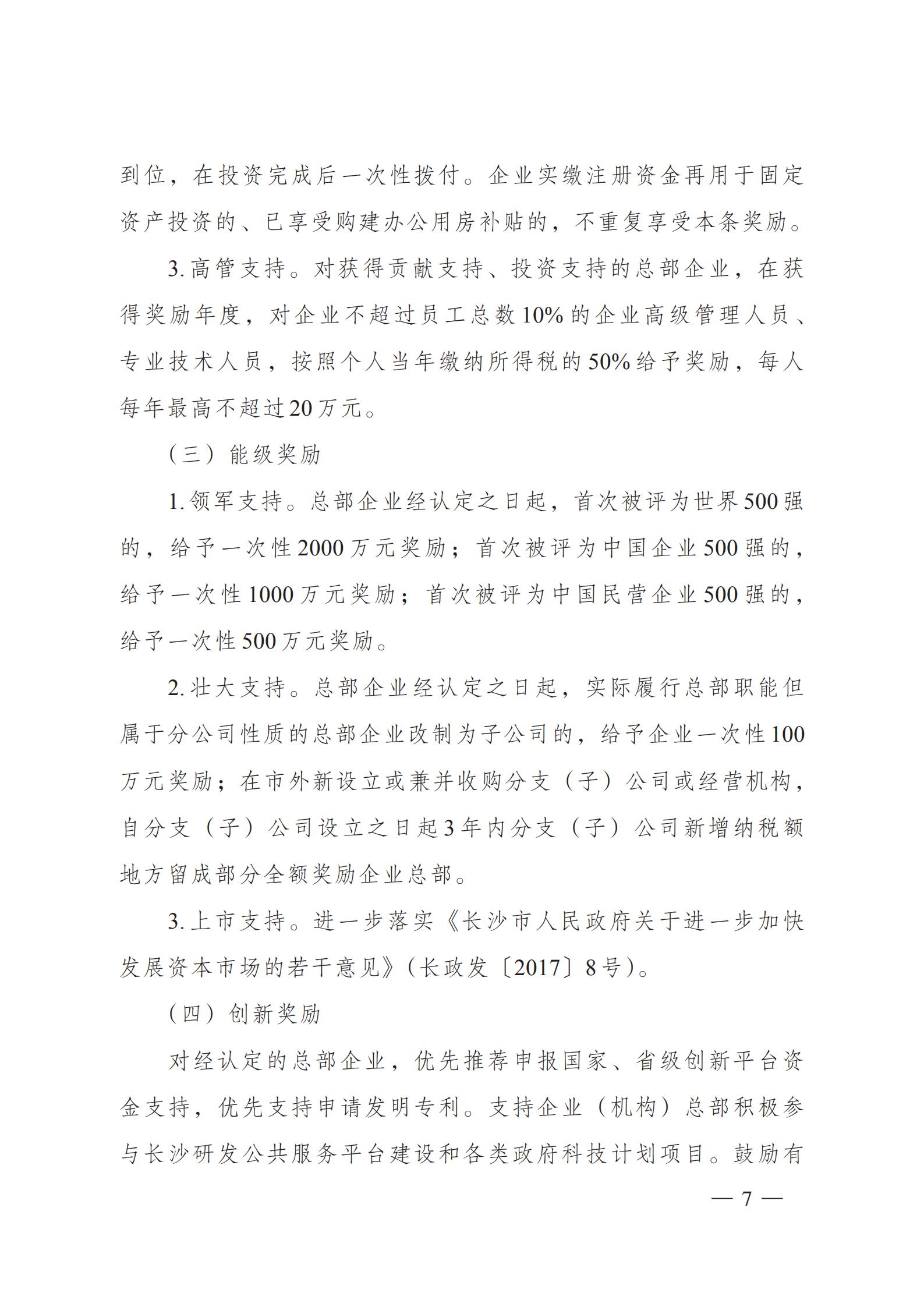
• 首页
  • 走进城发
    • 城发简介
    • 管理团队
    • 联系我们
  • 新闻中心
    • 企业公告
    • 工作快讯
    • 媒体报道
    • 建议和提案办理
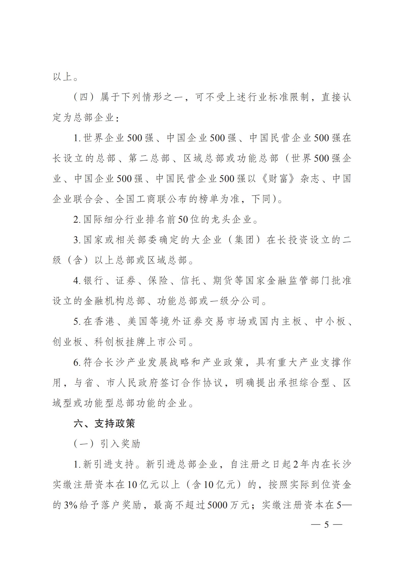
  • 招商合作
    • 产业政策
    • 片区展示
    • 资产展示
  • 党建与文化
    • 党群工作
    • 清廉城发
    • 企业文化
    • 主题教育
    • 学习贯彻党的二十大精神
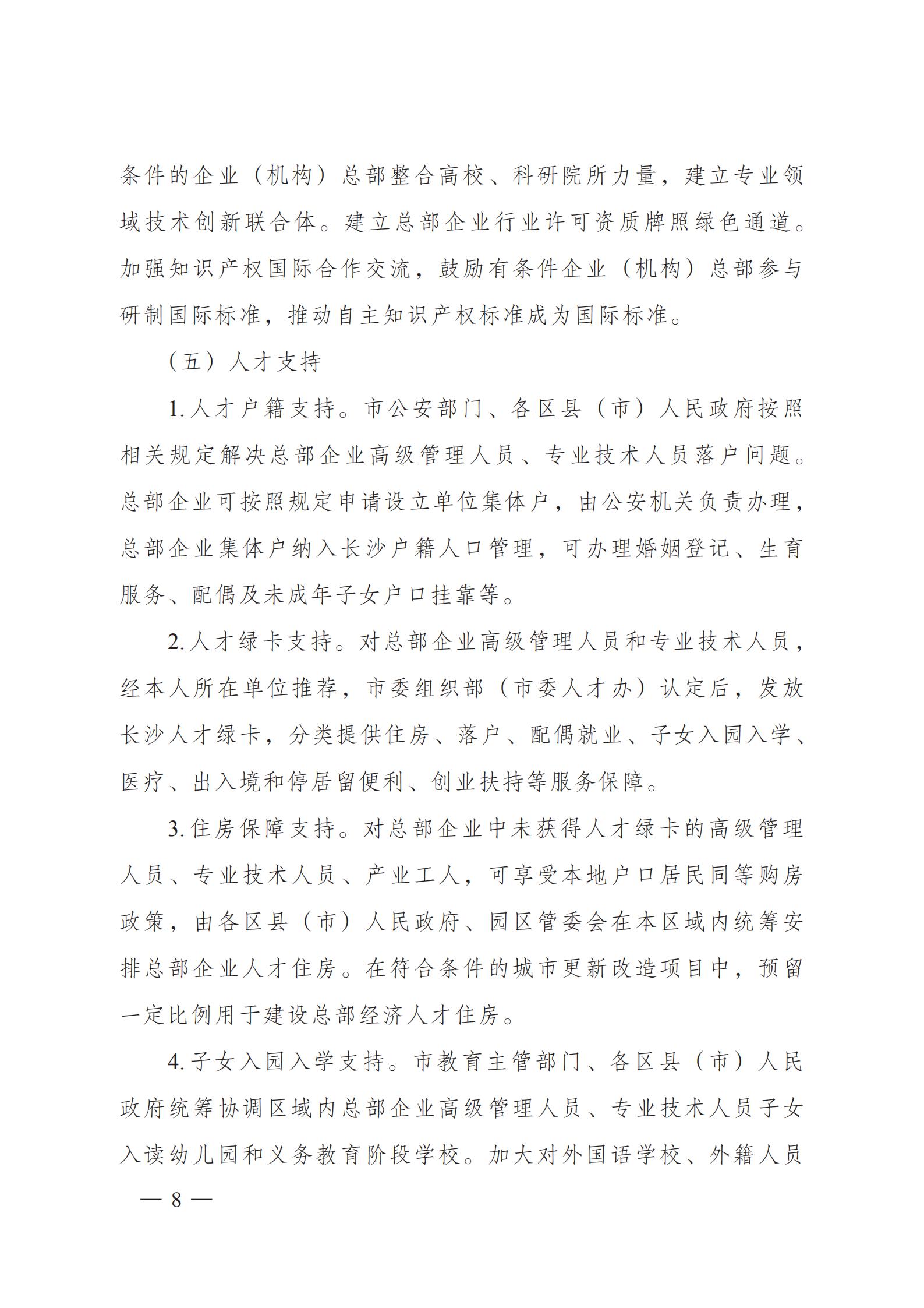
  • 人力资源
  • 招采平台
    •  个人中心
    •  退出
  • 网站首页
  • 招商合作
  • 招商合作

  • 产业政策
  • 片区展示
  • 资产展示
长沙总部经济政策0201
发布时间:2020-08-25 09:42 打印文件

上一篇:湘新管发〔2020〕9号 印发《关于支持湖南金融中心发展的若干措施(试行)》的通知 
下一篇:长沙市政府门户网站-关于落实省市政府支持马栏山视频文创产业园发展系列政策的实施办法

友情链接: 长沙市政府门户网站 长沙市人民政府国有资产监督管理委员会长沙市发展和改革委员会湖南湘江新区
版权所有:长沙城市发展集团有限公司 湘ICP备20010210号-1
联系我们|营业执照