Toggle navigation
首页
走进城发
城发简介
管理团队
联系我们
新闻中心
企业公告
工作快讯
媒体报道
建议和提案办理
招商合作
产业政策
片区展示
资产展示
党建与文化
党群工作
清廉城发
企业文化
主题教育
学习贯彻党的二十大精神
人力资源
招采平台
个人中心
退出
网站首页
招商合作
产业政策
招商合作
产业政策
片区展示
资产展示
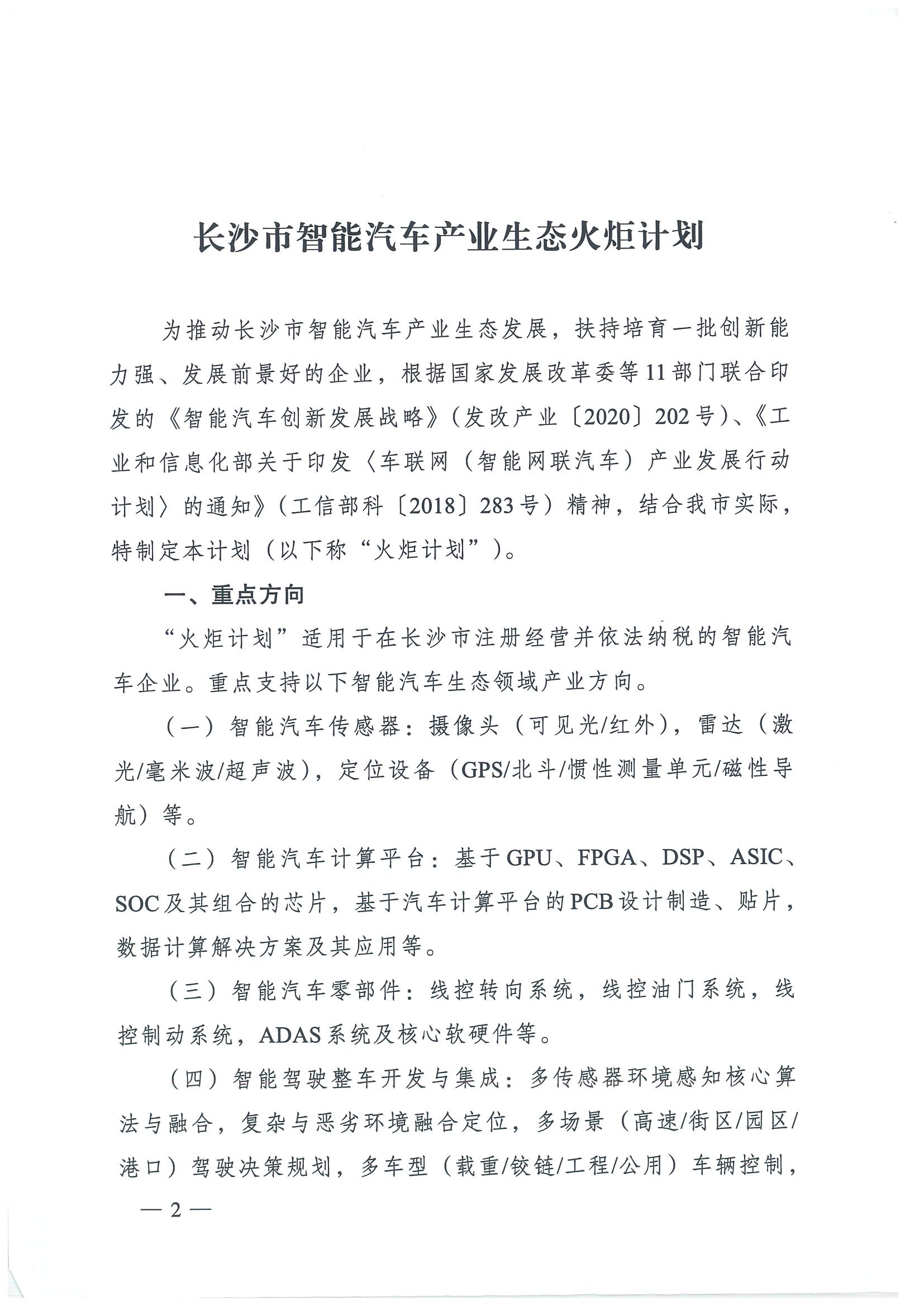
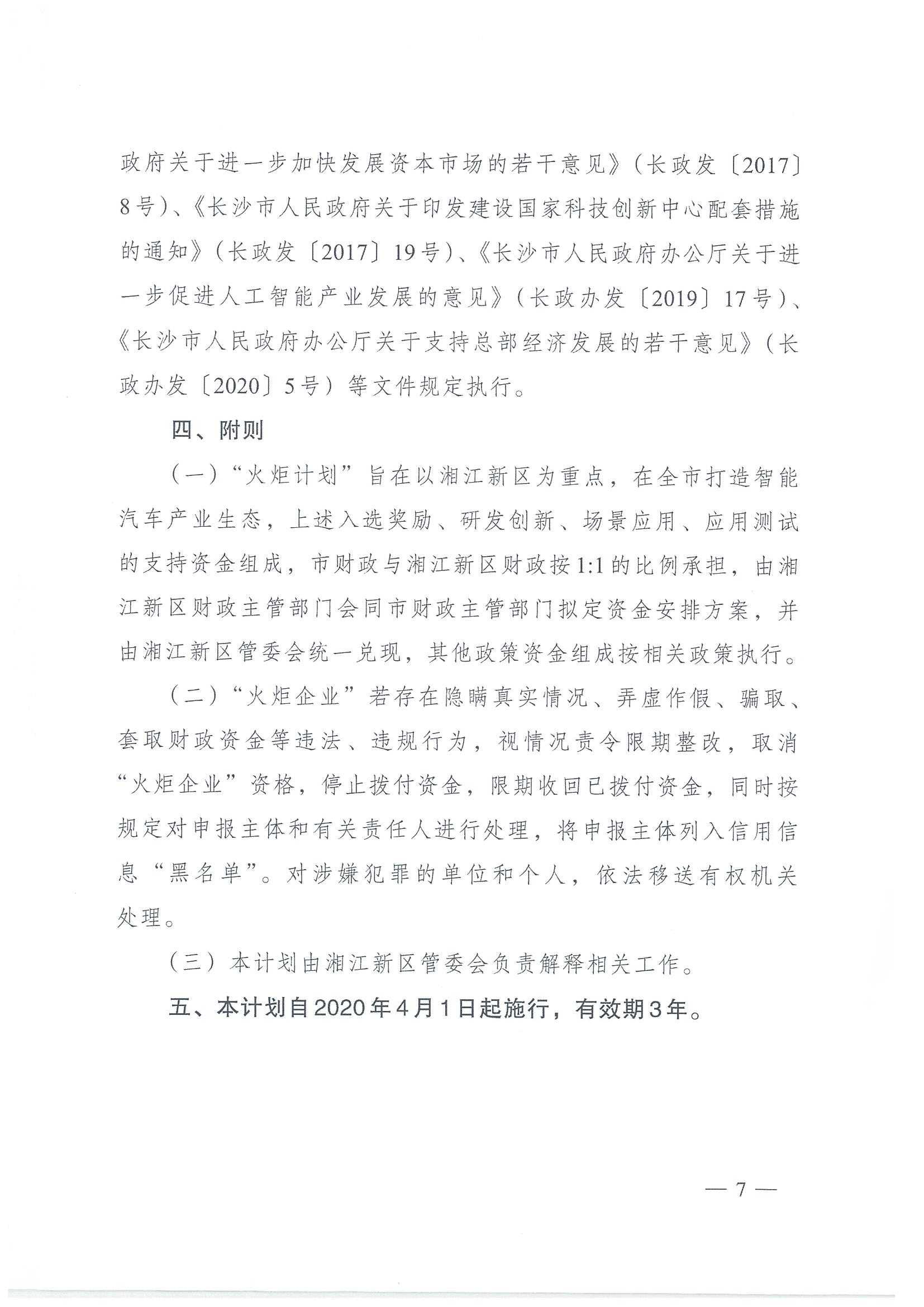
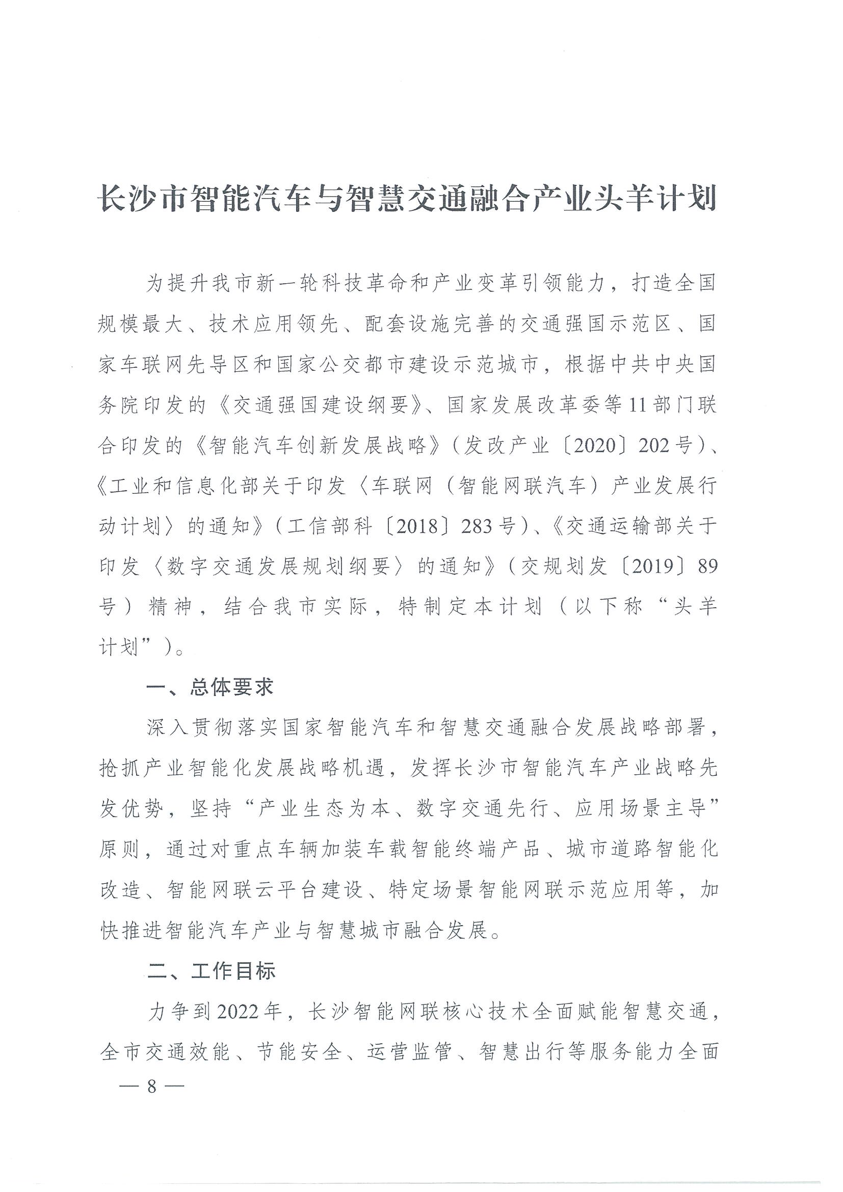
关于印发长沙市智能汽车产业“火炬计划”和“头羊计划”的通知(长政办发[2020]12号)
发布时间:
2020-08-24 18:02
打印文件
上一篇:
长沙金霞经济开发区2009年度产业发展扶植和奖励办法
下一篇:
湘新管发〔2020〕9号 印发《关于支持湖南金融中心发展的若干措施(试行)》的通知